新闻资讯
新闻资讯
- 《山东省消防条例》2025最新版 2026年1月1日实施
- 室外疏散楼梯2m范围内可以设置防火窗吗?
- 货梯前装防火卷帘隔离,消防联动测试货梯需要联动迫降吗?
- 什么是消防水炮的射流半径、监控半径、最大保护半径
- 储油罐冷却系统的选择问题
联系我们
厂家:RAYBET雷竞技入口检测设备厂家
手机:15262554119
电话:4006-598-119
邮箱:18751140119@163.com
地址:江苏省苏州市常熟市黄河路275号119室
消防新闻
消防安全重点部位的严格管理明文规定
- 作者:四川消防检测设备
- 发布时间:2023-03-27 14:26:48
- 来源:/
- 点击:971
《消防法》第十七条要求消防安全重点单位应“建立消防档案,确定消防安全重点部位,设置防火标志,实行严格管理”。
一、消防安全重点部位的定义:
根据《机关、团体、企业、事业单位消防安全管理规定》(公安部令第61号)第十九条的规定,消防安全重点部位是指容易发生火灾,一旦发生火灾可能严重危及人身和财产安全,以及对消防安全有重大影响的部位。
二、消防安全重点部位的确立原则:
单位应根据本单位实际,按照一般物品储存价值、易燃、可燃物品存储规模、重要设备、设施设置位置、人员密集程度、火灾荷载规模,以及火灾危险程度等情况确定。
1、容易发生火灾的部位。
2、发生火灾后对消防安全有重大影响的部位。
3、性质重要、发生事故影响全局的部位。
4、财产集中的部位。
5、人员集中的部位。
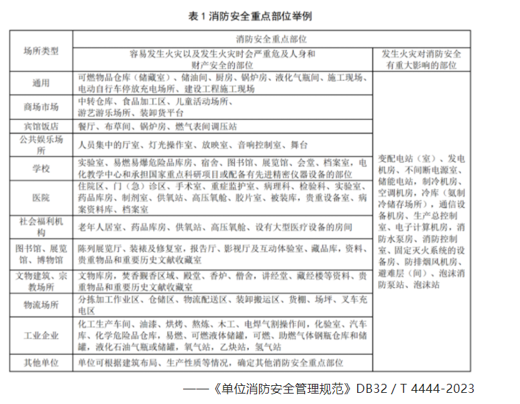
三、各场所重点部位确定:
1、人员密集场所消防安全重点部位:
人员集中的厅(室)以及建筑内的消防控制室、消防水泵房、储油间、变配电室、锅炉房、厨房、空调机房、资料库、可燃物品仓库和化学实验室等。
——《人员密集场所消防安全管理》GB/T 40248-2021
2、医疗机构消防安全重点部位:
a) 容易发生火灾的部位,包括药品库房、实验室、供氧站、高压氧舱、胶片室、锅炉房、厨房、被装库、变配电室等。
b) 发生火灾时危害较大的部位,包括住院部、门诊部、急诊部、手术部、贵重设备室、病案资料库等。
c) 对消防安全有重大影响的部位,包括消防控制室、固定灭火系统的设备房、消防水泵房、发电机房等。
——《医疗机构消防安全管理》WS 308-2019
3、高层建筑重点部位:
高层民用建筑内的锅炉房、变配电室、空调机房、自备发电机房、储油间、消防水泵房、消防水箱间、防排烟风机房等设备用房应当按照消防技术标准设置,确定为消防安全重点部位,设置明显的防火标志,实行严格管理,并不得占用和堆放杂物。
——《高层民用建筑消防安全管理规定》
4、大型商业综合体消防安全重点部位:
餐饮场所、儿童活动场所、电影院、宾馆、仓储场所、展厅、汽车库、配电室、锅炉房、柴油发电机房、制冷机房、空调机房、油浸变压器室、燃油/气锅炉房、柴油发电机房。
——《大型商业综合体消防安全管理规则》
5、普通高等学校和成人高等学校消防安全重点部位:
1.学生宿舍、食堂(餐厅)、教学楼、校医院、体育场(馆)、会堂(会议中心)、超市(市场)、宾馆(招待所)、托儿所、幼儿园以及其他文体活动、公共娱乐等人员密集场所。
2.学校网络、广播电台、电视台等传媒部门和驻校内邮政、通信、金融等单位。
3.车库、油库、加油站等部位。
4.图书馆、展览馆、档案馆、博物馆、文物古建筑。
5.供水、供电、供气、供热等系统。
6.易燃易爆等危险化学物品的生产、充装、储存、供应、使用部门。
7.实验室、计算机房、电化教学中心和承担国家重点科研项目或配备有先进精密仪器设备的部位,监控中心、消防控制中心。
8.学校保密要害部门及部位。
9.高层建筑及地下室、半地下室。
10.建设工程的施工现场以及有人员居住的临时性建筑。
——《高等学校消防安全管理规定》
6、地方法规确立的重点部位:

7、其他建议设为重点部位的位置:
设置可燃外保温材料的部位、商业综合体内亚安全区、电动工具充电部位、蓄电池间、夹层、冰雪场所、密室逃脱类场所及不符合消防安全技术规范要求的区域。
四、消防安全重点部位管理措施:
1、设置明确的防火标志,标明“消防重点部位”和“防火责任人”。
2、单位应根据消防安全重点部位使用性质,制定相关管理规定、操作规程和事故应急处置操作程序,并在醒目位置设置标识牌。
3、重点部位应设置与其它房间区分的识别类标识和“消防安全重点部位”警示类标识,标明“防火责任人”。
4、根据实际需要配备相应的灭火器材、装备和个人防护器材;
5、每日进行防火巡查,每月定期开展防火检查。
6、 大型商业综合体内餐饮场所的管理要求:
1. 餐饮场所宜集中布置在同一楼层或同一楼层的集中区域;
2.餐饮场所严禁使用液化石油气及甲、乙类液体燃料;
3. 餐饮场所使用天然气作燃料时,应当采用管道供气。设置在地下且建筑面积大于150平方米或座位数大于75座的餐饮场所不得使用燃气;
4. 不得在餐饮场所的用餐区域使用明火加工食品,开放式食品加工区应当采用电加热设施;
5. 厨房区域应当靠外墙布置,并应采用耐火极限不低于2小时的隔墙与其他部位分隔;
6. 厨房内应当设置可燃气体探测报警装置,排油烟罩及烹饪部位应当设置能够联动切断燃气输送管道的自动灭火装置,并能够将报警信号反馈至消防控制室;
7. 炉灶、烟道等设施与可燃物之间应当采取隔热或散热等防火措施;
8. 厨房燃气用具的安装使用及其管路敷设、维护保养和检测应当符合消防技术标准及管理规定;厨房的油烟管道应当至少每季度清洗一次;
9. 餐饮场所营业结束时,应当关闭燃气设备的供气阀门。
7、大型商业综合体内其他重点部位的管理要求:
1. 儿童活动场所,包括儿童培训机构和设有儿童活动功能的餐饮场所,不应设置在地下、半地下建筑内或建筑的四层及四层以上楼层;
2. 电影院在电影放映前,应当播放消防宣传片,告知观众防火注意事项、火灾逃生知识和路线;
3. 宾馆的客房内应当配备应急手电筒、防烟面具等逃生器材及使用说明,客房内应当设置醒目、耐久的“请勿卧床吸烟”提示牌,客房内的窗帘和地毯应当采用阻燃制品;
4. 仓储场所不得采用金属夹芯板搭建,内部不得设置员工宿舍,物品入库前应当有专人负责检查,核对物品种类和性质,物品应分类分垛储存,并符合现行行业标准《仓储场所消防安全管理通则》(XF1131)对顶距、灯距、墙距、柱距、堆距的“五距”要求;
5. 展厅内布展时用于搭建和装修展台的材料均应采用不燃和难燃材料,确需使用的少量可燃材料,应当进行阻燃处理;
6. 汽车库不得擅自改变使用性质和增加停车数,汽车坡道上不得停车,汽车出入口设置的电动起降杆,应当具有断电自动开启功能;电动汽车充电桩的设置应当符合《电动汽车分散充电设施工程技术标准》(GB/T51313)的相关规定;
7. 配电室内建筑消防设施设备的配电柜、配电箱应当有区别于其他配电装置的明显标识,配电室工作人员应当能正确区分消防配电和其他民用配电线路,确保火灾情况下消防配电线路正常供电;
8. 锅炉房、柴油发电机房、制冷机房、空调机房、油浸变压器室的防火分隔不得被破坏,其内部设置的防爆型灯具、火灾报警装置、事故排风机、通风系统、自动灭火系统等应当保持完好有效;
9. 燃油锅炉房、柴油发电机房内设置的储油间总储存量不应大于1立方米;燃气锅炉房应当设置可燃气体探测报警装置,并能够联动控制锅炉房燃烧器上的燃气速断阀、供气管道的紧急切断阀和通风换气装置;
10. 柴油发电机房内的柴油发电机应当定期维护保养,每月至少启动试验一次,确保应急情况下正常使用。
- 上一篇:火灾消防灭火器的报废标准
- 下一篇:火灾消防验收问题汇总大全






























苏公网安备32058102002160号
客服QQ